
版本:v2.2.8 安卓版
类别:教育学习
大小:18.4M
时间:2026-03-06 15:45
星级:
平台:Android
授权:免费软件
官网:暂无
厂商:武汉启明讯网信息技术有限公司
《湖北自考平台》是湖北省地区的官方考试平台,为所有参加自考的学生学习者们提供全流程的考试服务,在这里你可以了解到当地的最新报考时间以及考场场次的安排等部分,如果你有想提升学习,帮助自己获得更多的知识量,那么它绝对是你最好的首选。
湖北自考app是一款专为湖北地区自考学员提供学历提升与考试服务的移动学习平台,支持在线报考、成绩查询及专业课程学习,助力用户高效完成自考任务。
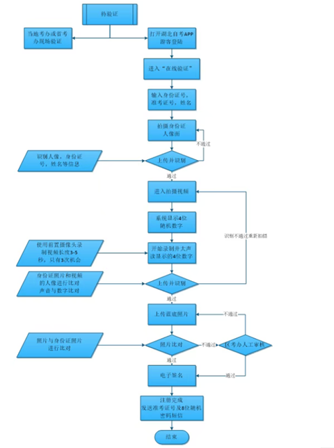
下载安装湖北自考APP,选择新生注册,根据提示要求完整准确填写个人资料,报考专业信息,并选择考区(考区一旦确认,不得自行更改,如需调整,须履行考区变更手续),再进行网上验证,验证后完成注册。收到准考证号和8位随机密码的短信
考生信息录入完成,进入身份确认阶段,身份确认有网上验证和现场确认两种方式,优先使用网上验证方式
如因证件更新、迁户、军人身份等情况查询不到身份信息的,再进行现场确认
考生可通过“湖北自考”APP①上传身份证反面照片(含头像和个人信息面)②按照提示录制并上传清晰朗读数字的视频,完成人脸识别比对③上传电子证件照(免冠蓝底,480像素×640像素,分辨率300dpi,压缩后文件大小一般在20KB至40KB,文件扩展名应为JPG)④系统自动与身份证比对验证身份
身份验证未通过者,须重新按要求进行身份验证,验证最多只有三次,不通过的考生,请进行现场确认
线上验证操作图解

进入“湖北自考”APP,默认以游客方式登录,主界面,如下图:

(1)点击身份验证按钮,输入基本信息核对个人信息:
(2)点击进入身份验证,提示请准备本人蓝底登记照片和二代身份证:

(3)点击确定,进入湖北自学考试在线身份验证页面:
(1)点击开始验证,进入拍摄身份证人像面页面:

(2)点击“开始拍摄”,对本人的身份证人像面进行拍照上传,上传后系统自动获取身份证头像、姓名、身份证号

3)点击下一步拍摄视频,进行视频头像动态验证识别,拍摄不清晰,可点击重新拍摄:

(4)记住需要朗读的数字,倒计时结束后,点击“记下了,开始拍摄”按钮。使用前置摄像头,用普通话录制一段3—5秒的视频并上传:

(5)系统自动进行身份验证,如果验证不通过,验证结果会显示失败,点击右上角退出验证,会回到开始验证页面,可进行重新验证如果验证成功,验证结果会显示成功,点击右上角退出验证,继续下一步操作

如果验证失败,验证结果会显示失败,此时可退出重新上传身份证及视频,最多验证三次,不通过请到当地自考办现场刷证和拍照
(1)点击上传照片,选择符合上面要求的蓝底登记照片上传:

(2)如果照片不符合要求或者不是本人,会提示验证失败:
此时,考生可选择“重新验证”或“人工审核”,若选择上传电子照片人工审核,须重新选择上传蓝底照片,待当地自考办人工审核,审核驳回须重新上传,审核通过则进行下一步,上传成功后,自动跳转到下一步
(1)在上图中手写签名:

(2)点击确认并提交后,提示签名成功:

(3)点击确定按钮,完成网上验证,考生已绑定手机号将收到准考证号和随机8位数字密码短信
交流互动功能:提供话题圈子、学习互助和答疑解惑服务,帮助学员结识同好,解决学业困惑。
志愿填报优化:基于数百万条院校数据,整合职业测评与志愿填报建议,精准匹配专业选择。
电子档案管理:智能绑定学籍,实时查看成绩信息与学习规划,告别信息混乱。
业务办理高效:支持报考、转免考、毕业申请等全流程在线操作,进度实时追踪。
专业题库覆盖:覆盖300多个自考科目,含历年真题、模拟题及高频考点分析。
论文库资源丰富:精选8年优秀毕业论文(75分以上),覆盖15个热门专业,提供写作参考。

河南党员教育服务网app安卓客户端v1.2.9.8最新版
教育学习 / 48.4M / 2022-12-03
小黑课堂app官方版下载v2.4.3 安卓版
教育学习 / 132.9M / 2026-02-06
智慧三全app官方版v3.0.1最新版
教育学习 / 52.8M / 2023-06-07
导嗒嗒(报纸答案)appv306最新版
教育学习 / 23.7M / 2023-12-13
学起Plus(线上教育学习平台)手机版v9.31.6安卓版
教育学习 / 244.2M / 2023-07-10
摩天轮阅读app官方版v2.3.2安卓版
教育学习 / 78.9M / 2023-02-20
金榜时代四六级考试app官方版v2.1.2最新版
教育学习 / 115.9M / 2024-03-05
七天网络阅卷系统手机版v3.2.7最新版
教育学习 / 43.5M / 2024-11-23
小北云app最新版下载v1.1.0 安卓版
教育学习 / 41.6M / 2025-10-30
柏雅乐器官方版下载v1.6.9 最新版本
教育学习 / 64.3M / 2026-01-06
全部评论