
版本:v1.3.5 安卓版
类别:生活服务
大小:27.0M
时间:2026-04-03 13:48
星级:
平台:Android
授权:免费软件
备案号:粤ICP备20040475号-8A
厂商:深圳市明唐新能源技术有限公司
明唐智能云app下载安装是一款针对手机设备电池管理检测的掌上工具,以软件监测的形式深入其中帮助用户了解设备的运行是否为正常,在此可以详细排查和梳理各个部分,确保所使用时均各项指标均为正常。

明唐智能云app是一款面向电池管理的智能应用,为用户提供电池定位、BMS数据管理相关的一站式服务,帮助用户远程管理电池设备,保障电池使用安全。
明唐智能云APP是一款电池BMS管理专业应用程序。该应用集成了先进的大数据分析和算法技术,为用户提供全面的电池管理服务。使用该应用,用户可以轻松监测电池的实时状态、运行数据和电池曲线。实现远程定位追踪、开关充放电、修改电池参数、实时报警和空中升级等功能。致力于帮助用户便捷有效的远程监控和管理电
池,确保电池的最佳运行状态,最大化的电池利用率,延长电池的寿命,并节省售后成本。
1、打开APP进入登录界面,输入账号和密码进行登录(账号:一般默认为电池白色标签码;密码:默认1122334455,请及时修改并牢记。)

2、主界面介绍、BMS功能介绍
地图:显示选定电池的位置,点击图标会显示电池的基本信息
BMS:显示电池状态、参数设置、远程控制和报警统计等
指令:包含立即定位、柜子系统设置、设防设置、协议充电开关等
导航:从手机定位位置导航到选定的电池位置
轨迹:可回放电池的运行轨迹
围栏:可以设置电子围栏,设备超出围栏后,APP会提示超出围栏警报
里程:可查看电池的里程数据
详情:关于电池的基本信息
曲线图:可查询一定时间内电池的曲线图
状态:主要包括电池基本信息、Soc容量、单串电压、均衡信息、充放电保护状态、温度保护状态、循环次数等信息显示。(当数据不是最新时,可尝试点击刷新图标获取最新的电池信息)

3、设备续期
a.在设备列表界面,点击“续期”按钮
b.勾选已到期或即将到期的设备,再选择下方“续期”按钮
c.选择续费年限,再选择支付方式“余额或微信”,最后点击“确定支付”。(注意支付完成后,请刷新列表,避免重复续期)

4、蓝牙(使用此功能时,须开启手机蓝牙)
a. 点击“蓝牙”进入蓝牙搜索界面,点击开启搜索,搜索到的设备会显示在界面下方
b. 点击设备号将自动连接,成功后再次点击设备号就进入BMS界面,此时可以查看BMS信息
c. 注意事项:设备的有效搜索距离为15米左右,请尽量离设备近一点。可根据设备号后5位数确定需要连接的设备

5、我的
个人中心包含修改密码、语言选择、通知设置,用户协议、退出登录等功能。

明唐智能云状态离线可能由多种原因导致,以下是常见的恢复方法及排查步骤:
检查网络连接
确保设备(如电池、喷雾器等)所在位置有稳定的Wi-Fi或移动数据信号。若信号弱,尝试调整设备位置或靠近路由器。
若使用移动数据,检查流量套餐是否到期或耗尽,可通过明唐智能云APP或公众号充值流量。
重启设备与APP
关闭明唐智能云APP,重新打开并登录账号。
若设备支持,长按设备上的电源键或复位键(通常需长按3-5秒)进行重启,等待设备重新连接网络。
检查账号与密码
确认登录账号(一般为电池白色标签码)和密码正确,若忘记密码,可通过APP或公众号找回密码功能重置。
检查设备硬件与连接
确保设备的4G模块、天线等硬件连接正常,无松动或损坏。若设备有外接电源,检查电源是否稳定。
若设备安装在车辆或固定位置,检查设备与车辆/环境的连接是否牢固,避免因震动导致连接中断。
检查服务器状态
访问明唐智能云官方渠道(如公众号、官网)查看服务器是否有维护或故障通知,若服务器异常,需等待官方修复。
智能驻车起动锂电适用于原车铅酸蓄电池为商用车、卡车、工程车及其他类型燃油车。作为车辆的起动、点火和驻车空调使用。本产品说明书描述了起动驻车锂电池的安装、使用、维护及故障排查。安装、使用、维护前请仔细阅读产品说明书。本手册包含重要的安全说明和安装说明,在设备安装和维护过程中必须遵守。

1、电池负极(黑色极柱)
2、电池正极(红色极柱)
3、4G窗口(不可用金属部件遮挡)
4、强启开关
5、通讯接口
6、防爆阀
一、功能介绍
BMS智能管理:过充保护、过放保护、过流保护、过温保护、短路保护、均衡等功能;
智能网联:手机APP电池状态随时查看,后台远程监控智能诊断;
强启功能:开关&APP一键强启,极端天气无需等待,随时启动;
低温充电自动加热功能:提高电池充电性能,延长电池使用寿命;
低温加热功能:极端天气驻车用电无忧;
APP低温加热功能:极端天气提前加热电池,起动更有力,延长电池使用寿命;
远程定位:随时查看电池行踪;
OTA升级:电池升级更方便,应急救援更快捷
二、产品清单及检查
1、检查外包装材料:包装材料和部件可能在运输过程中损坏。因此,在安装电池之前请检查其外包装材料。检查外包装材料有无破损,如孔洞、裂缝等。如果发现电池有任何损坏,请不要打开包装,并尽快与经销商联系。

3、安装前检查:检查电池是否关机(APP显示设备离线),安装前尽量保证电池为关机状态下安装。
售后服务电话:400-8261335
三、电池安装
注意:更换蓄电池时正负极是有先后顺序的,拆解时先负极后正极,安装时先正极后负极。防止拆装时可能存在短路隐患。
(1)电池安装位置需放置橡胶垫(用于电池底部的防护),电池放置到橡胶垫上;
(2)电池四周方向尽量使用限位机构固定(避免电池包前后左右方向移动);
(3)使用合适尺寸的压条下压固定电池,压条和电池之间放置橡胶条(注意:橡胶条覆盖到电池箱体边缘受力点);
(4)取下电池正极盖帽,连接正极线缆并拧紧。取下电池负极盖帽,连接负极线缆并拧紧;
(5) 注意:4G模块不要用金属罩覆盖,避免影响信号;
(6)电池开关长按1秒开机;
(7) APP查看电池有无故障状态;
(8)正常启动车辆;
四、电池开机、强起和加热:
开机:短按1秒电池开关键,电池开机。
强起:长按3秒电池开关键,电池强制5分钟放电。
加热:低温条件下,长按3秒开关键,电池自动开启加热(也可以提前在手机APP上操作开启加热)
2、检查交付清单:电池开箱后,检查交付物是否完整。如果发现任何损坏或任何组件丢失,联系经销商。清单如下:
五、电池维护及保养
1、当电池电量不足时,应及时充电(起动车辆),这样有益于延长电池寿命。如果不及时充电,让电池长时间处于亏电状态下将会影响电池的使用寿命。若电池需要长时间搁置,最好使电池处于半电状态,并且每1-2个月对电池进行充电一次,每次充电容量至少20Ah以上;
2、电池应安装在空气流通、干燥、清洁的环境中;避免接近火源、易燃易爆物品;
3、电池的工作环境温度为5-40℃,若在此温度范围之外,电池性能发挥可能会有所变化,直观变现是电池容量变化,这是正常现象;
4、不能使用有机溶剂清洗电池外壳。电池发生意外火灾时,不能使用二氧化碳灭火,而应使用四氯化碳、七氟丙烷、热气溶胶之类的灭火器具或者沙土灭火;
5、电池的循环寿命是有限的,请在电池容量表现低于额定容量80%时及时维护或更换电池。
六、使用注意事项
为了防止电池出现泄漏、异常发热、着火、性能降低、爆炸等事故,请按如下规范正确使用电池。对因没有按本说明书规定操作而导致的意外,本公司概不负责。
1、轻拿轻放避免剧烈震动。
2、不要将电池及其配件浸入水或其他液体中,并注意防潮。
3、应避免电池组正负输出端短路。
4、禁止拆卸电池。拆卸电池可能会使内部短路,引起内部物质分解,起火,爆炸等。此外,拆卸电池可能会使电池电解液泄露;如果有电解液溅到皮肤,眼睛或身体的其他部位,请立即用清水冲洗,并马上就医。
5、禁止将废旧电池投入火中,否则会产生爆炸等危险事故。
6、如果出现电池损坏、变形、电解液泄漏或闻到异味及其他不正常现象,不要再使用该电池;请将其送交厂家授权处或有关机构妥善处理。另外,泄露电解液的电池应远离火源,避免引起爆炸。
7、电池更换应由电池供应方来更换安装电池,使用者不得擅自更换。
8、更换蓄电池时未防止可能存在的短路隐患,正负极是有先后顺序的,拆解时先负极后正极;安装时先正极后负极。
9、禁止私自拆卸。用户不得私自拆卸电池组,否则,由此原因造成的损失,我公司概不负责。
七、运输注意事项
1、 电池组适应于汽车、火车、轮船等运输方式,但在运输过程中应避免日晒、雨淋和剧烈震动。
2、电池组要用绝缘防震材料包装,并标识有易碎字样的标贴,避免途中颠簸造成电池组的损坏。
3、应使电池组极柱向上,并标识好向上标贴,切勿倒放、侧放等。
4、电池组在运输装卸过程中一定要轻拿轻放,切勿随意抛掷,避免碰撞。
5、运输时切勿将重物压在电池组上,避免挤压造成电池组地损坏。
八、存储电池应贮存在温度为5℃~40℃,相对湿度≤90%(40±2℃)的清洁、干燥、通风的环境中,应避免与腐蚀性物质接触,远离火源及热源。并且应使电池处于约50%~60%的半电状态。为防止电池过放,每1-2个月对电池充电至少20Ah以上。
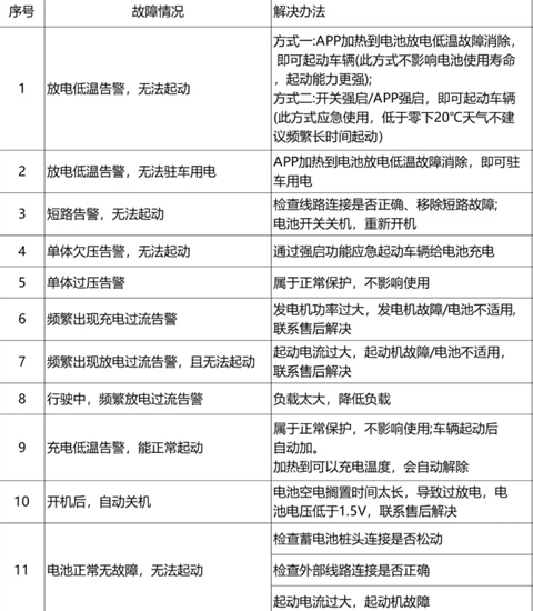
九、常见故障分析。

明唐智能云超过6个月续费,可通过以下步骤操作:
打开APP并登录
打开「明唐智能云」APP,输入账号和密码登录(账号一般为电池白色标签码,默认密码1122334455,建议及时修改并牢记)。
进入设备管理界面
登录成功后,点击底部菜单栏的【列表】或【设备列表】,进入设备管理后台。
选择需续费的设备
在设备列表中,勾选需要续费的设备(可多选),点击右下方或页面中的【续期】按钮。
选择续费年限
进入续费页面后,系统会显示可选的续费周期及对应费用,如1年、2年、3年等。根据需求勾选续费年限(价格透明,长期续费更划算)。
确认协议并支付
勾选《明唐续费协议》,选择支付方式(支持微信支付、余额支付等),确认金额无误后点击【立即支付】。
完成支付
支付成功后,页面会显示【已完成支付】,设备到期时间会在列表中实时更新,服务有效期自动延长。

gemini3.0下载安卓安装包v1.0.882555348 安卓版
生活服务 / 5.6M / 2026-03-30
Grok4中文版官方免费下载安装v1.1.51-release.01 国际中文版
生活服务 / 114.4M / 2026-04-10
cpp无差别漫展软件最新版v3.26.0 手机版
生活服务 / 34.0M / 2026-04-10
Google Earth手机中文版v10.104.55.01 安卓最新版
生活服务 / 106.4M / 2026-04-10
大疆虚拟飞行模拟器下载(DJI Virtual Flight)v1.17.4 安卓版
生活服务 / 1.85G / 2025-10-11
grok下载安卓版v1.1.51-release.01 官方最新免费版
生活服务 / 114.4M / 2026-04-10
谷歌Gemini下载安卓版v1.0.882555348 官方最新版
生活服务 / 5.6M / 2026-03-30
CarWith最新版下载v3.8.4-20260402 安卓版
生活服务 / 65.3M / 2026-04-03
Pinterest官方下载安卓版v14.8.0 官方中文版
生活服务 / 103.2M / 2026-03-11
JVS Claw下载手机版v1.0.2 最新版本
生活服务 / 145.2M / 2026-03-13
全部评论